非税票据

智慧财政财务

数字采购

智慧城市

数字乡村

确认提交

数字领航AI动态

AI+政务政策解读丨4399js金莎国际致力人工智能研究与应用,推动行业数智化

2025.10.14阅读:20

贯彻党中央、国务院决策部署,落实《关于深入实施“人工智能+”行动的意见》要求,为安全稳妥有序推进政务领域人工智能大模型部署应用,中央网信办、国家发展改革委近日联合印发《政务领域人工智能大模型部署应用指引》(以下简称《指引》)为各级政务部门提供人工智能大模型部署应用的工作导向和基本参照。

政策概览

指引》强调场景牵引规范部署运行管理,并再次充分肯定发展人工智能的重要意义:充分发挥人工智能大模型在复杂语义理解与推理、多模态内容生成、知识整合与分析等方面的优势,为工作人员提供高效辅助,为公众和企业提供便捷服务,推动政务创新发展,提升治理效能、优化服务管理、辅助科学决策。

同时指出:及时总结推广政务领域部署应用人工智能大模型的典型场景和创新应用,推动复用增效。加强政务领域人工智能大模型部署应用经费保障,引入市场化的产品和服务竞争机制,探索企业建设运营、政府购买服务、按使用情况结算费用的运作模式,营造高效、可持续的政务大模型生态。

政策指引 带来增长动能

《关于深入实施“人工智能+”行动的意见》《指引》不仅在政策层面为加快人工智能研究应用提供方向指引,也为行业带来了巨大的发展前景。此前,北京、上海、厦门等多地已相继出台人工智能相关政策,通过发布算力券、模型券、语料券及企业补助方案,形成行业利好,加快助推产业发展。

博思软件作为国内财税、政务数字化领域的行业龙头企业,在市场规模上,服务全国60余万行政事业单位医疗领域拥有8500家医疗机构客户,采购领域覆盖25个中央及省级部门应用。基于庞大的客户规模以及政府、医疗、高校、企业等多元、广阔的市场空间,博思软件持续推进财税、采购等垂直大模型在相关场景应用,为企业发展注入新的增长动能。

聚焦场景 精准满足需求

《指引》指出:政务部门可围绕政务服务、社会治理、机关办公和辅助决策等工作中的共性、高频需求,因地制宜、结合实际,选择典型场景进行人工智能大模型探索应用

聚焦客户实际需求和行业痛点,博思软件积极推进AI+场景的研究应用,为客户解决问题、创造价值

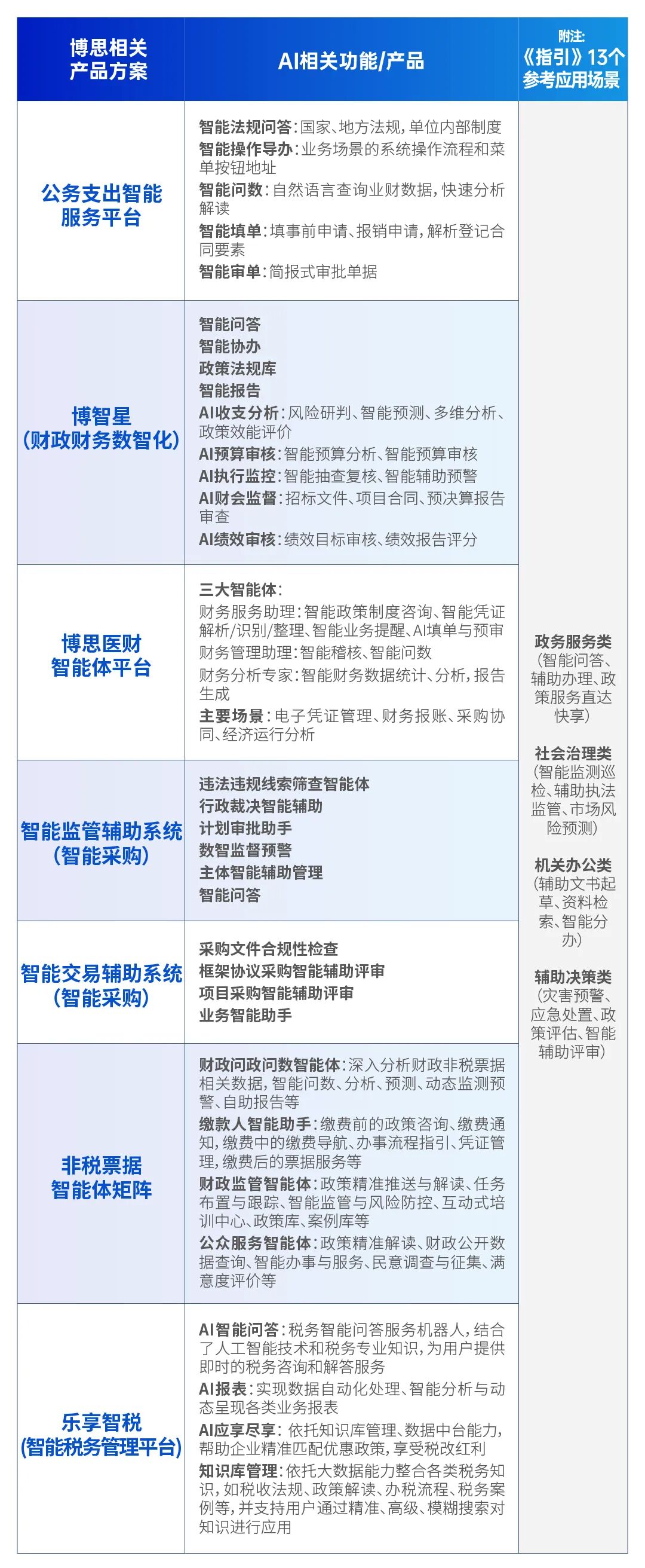
一是在财税领域。基于博思软件在财税领域的数据生态、专业知识和思维链数据,在开源基座大模型进行二次训练,创新研发出具有专业、丰富财税知识和高价值思维分析推理能力的垂类大模型——坤元万象大模型,赋能财政财务、医疗等多个场景应用。例如,博思软件打造的“博智星”产品,提供智能问答、智能协办、智能报告等AI辅助工具和智能化的预算审核、执行监控、收支分析、财会监督、绩效报告评分等功能,助力提升财政资金使用效率效益。医院场景下,通过“AI智能体集群+数字凭证基座”解决方案,实现医疗机构收入、支出、资产、往来四大场景的凭证电子化;还推出财务服务、财务管理、经济运行分析、患者服务四大AI助理,大幅提升业财融合效能。

二是在采购领域。博思软件打造的“阳光公采大模型”,是国内首款公共采购垂直大模型,具备智能问答、智能辅助评标、智能需求生成、智能监管等能力,解决复杂政策理解难、围串标行为识别难、合规审核难等核心痛点。

今年4月,博思软件助力深圳公共资源交易中心在全国率先试点完成AI智能辅助评审,取得准确率100%的突破性成果:原本需要5名专家约7个小时完成的评标工作,通过AI仅需约10分钟即可完成,大幅提升效率,为全国公共资源交易数智化转型提供了可复制的范本。

博思软件系列AI产品与《指引》要求紧密贴合,方向一致,部分相关产品如下:

在国家大力推进人工智能建设的背景下,叠加电子凭证、零基预算、金税四期等改革契机,博思软件在AI的认知、技术、组织等维度,已与传统软件应用厂商形成显著差异,并构建起核心竞争优势:基于数据生态,打造具备专业丰富财税知识与高价值思维分析推理能力的垂类模型;围绕用户在效率、效益、风险层面的核心需求,打造智能个性化服务,助力客户重构业务价值;聚焦财税、采购等关键领域,为客户在多场景下提供全流程AI赋能。

以技术创新驱动业务升级以场景落地为客户创造实效,博思软件将不断加快人工智能研究应用,推进“行业垂直大模型+智能体”战略布局,打造“数据+模型+场景”闭环,推动行业数智转型,助力经济社会发展。

上一则 返回列表 下一则
咨询电话
XML 地图